Обучителен курс
МОДУЛ: MODULE 4 - Social Competencies
Влизане

Обучителен курс

MODULE 4 - Social Competencies

Text lesson

Въпроси за саморефлексия

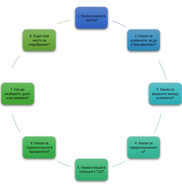
Сега, когато научихте повече за теорията на промяната, е време за упражнение. За да помогнете при създаването на вашата ToC, опитайте да отговорите на следните въпроси от модела по-долу. Започнете с въпрос номер 1 и завършете с въпрос номер 6. Въпрос 7 и 8 се използват за размисъл и могат да бъдат отговорени само след време, когато моделът е приложен.

Успяхте ли да отговорите на всички въпроси? Честито! Току-що завършихте първия си модел на теорията на промяната. Можете да използвате този модел за всяка дейност, която се нуждае от някаква форма на промяна или подобрение. Прилагайки този модел, можете да наблюдавате напредъка и да прецените дали промяната, която сте имали предвид, дава правилното въздействие.