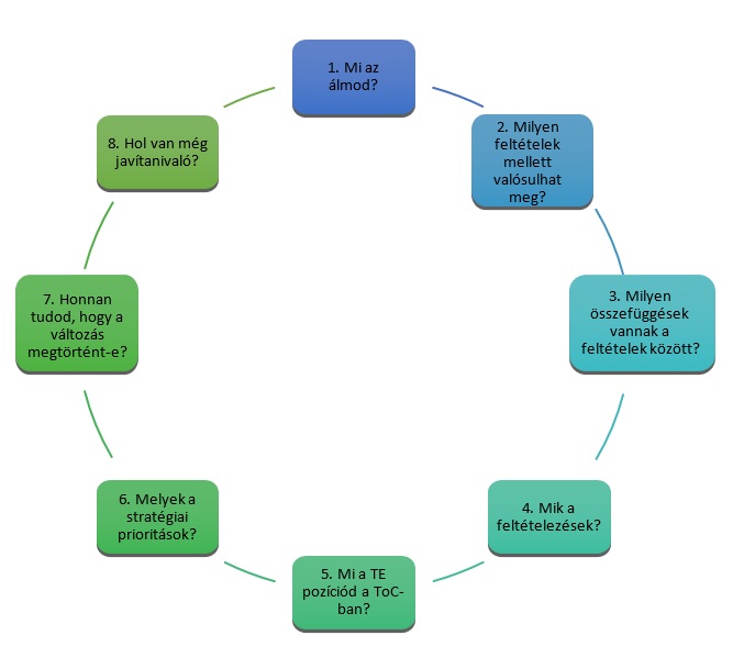
A ToC tervezéshez válaszolja meg a kérdéseket az alábbi modell szerint. Kezdje az 1. kérdéssel, és fejezze be a 6. kérdéssel. A 7. és 8. kérdés önreflexiós célokat szolgál, és csak idővel, a modell megvalósítása után lehet megválaszolni őket.
Minden kérdésre tudott válaszolni? Gratulálunk! Most fejezte be az első változáselméleti modelljét. Ezt a modellt bármilyen olyan tevékenységhez használhatja, amely valamilyen formában változtatásra vagy javításra szorul. A modell alkalmazásával nyomon követheti az előrehaladást, és értékelheti, hogy az elgondolt változás megfelelő hatást vált-e ki.