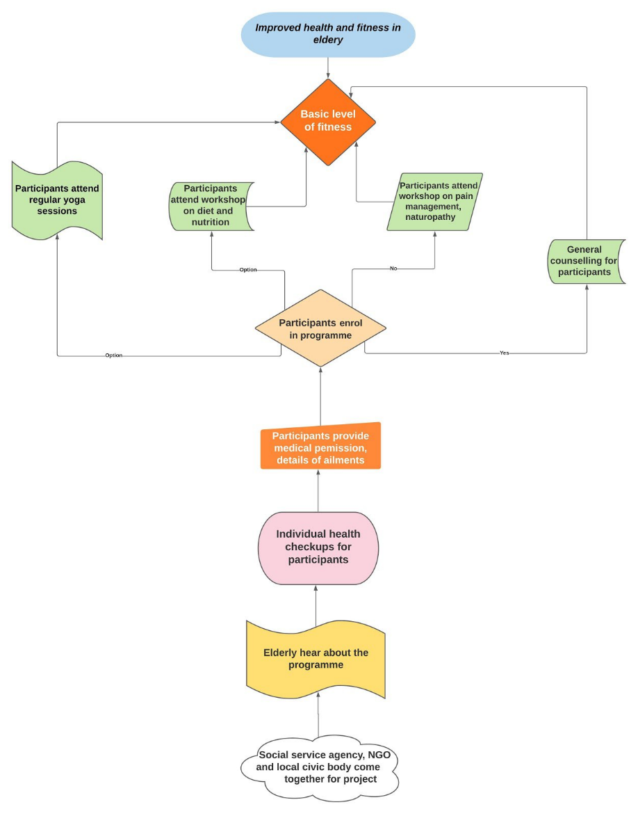
Următorul studiu de caz a fost găsit pe: https://artemis.im/theory-of-change-example-in-health/. ONG-ul a folosit Teoria Schimbării (TS) pentru a atinge un nivel de bază de fitness pentru persoanele în vârstă din Java de Vest. Site-ul web descrie procesul după cum urmează.
„Un ONG cu sediul în Java de Vest își propune să lanseze un proiect pentru a ajuta persoanele în vârstă să adopte un stil de viață mai sănătos și mai activ. Proiectul se va desfășura timp de 6 luni, implicând sesiuni regulate de consiliere și ateliere. ONG-ul intenționează, de asemenea, să se conecteze cu unul dintre centrele de sănătate de primă clasă din regiune pentru asistență.”
„Aici, obiectivul pe termen lung care va fi atins de ONG este „ajutarea rezidenților în vârstă să devină mai activi”. Odată identificat obiectivul, următorul pas va fi enumerarea condițiilor necesare pentru atingerea acestui obiectiv și începerea procesului de „cartografiere inversă”, identificarea intervențiilor și dezvoltarea indicatorilor.”
„Nu uitați, ONG-ul va trebui să identifice resursele și inputurile necesare pentru ca proiectul să își atingă scopul dorit și să enumere condițiile preliminare necesare. Pentru a se asigura că proiectul său de impact atinge obiectivul de a ajuta persoanele în vârstă să devină mai în formă și mai active, ONG-ul a ajuns la o condiție prealabilă de bază. Participanții trebuie să fie deja implicați în activități fizice ușoare, cum ar fi mersul rapid, yoga etc. Participanții inactivi trebuie să obțină permisiunea medicală pentru a se angaja în program.”
Vă rugăm să aruncați o privire la interpretarea lor asupra modelului TS prezentat mai jos când ați terminat lecția despre TS.
VEZI MAI MULTE ÎN PAGINA DE STUDIU DE CAZ
